Optimalizáld
Folyamataidat & Érj El Tartós Növekedést
Használj innovatív megoldásokat a hatékony működéshez, gyors döntéshozatalhoz és a vállalkozásod eredményeinek javításához.




Hozd ki a legtöbbet vállalkozásodból!
Fedezd fel, hogyan segítünk optimalizálni folyamataidat, javítani a hatékonyságot, és növelni a vállalkozásod sikerességét az innovatív megoldásokkal.

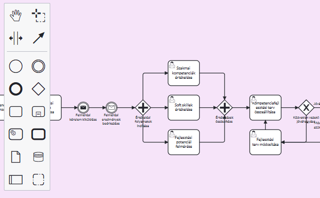
Folyamatok modellezése
Tervezd meg az üzleti folyamataidat a nemzetközi BPMN 2.0 szabvány szerint! Könnyedén modellezhetsz akár összetett munkafolyamatokat is.

Folyamat kockázatelemzés
Azonosítsd és minimalizáld a potenciális kockázatokat! A Process Bank segít feltárni a kritikus pontokat a folyamataidban.

Folyamatfejlesztési feladatok
Koordináld és fejleszd az üzleti folyamataidat hatékonyan! Automatizáld a feladatokat, és növeld a csapatod produktivitását.

Folyamatkontrolling
Kövesd nyomon a folyamataidat valós időben! Mérd a teljesítményüket, és optimalizáld a működésed átlátható eszközeinkkel.

Több mint 300 folyamatsablon
Használd ki a több mint 300 előre elkészített folyamatsablon előnyeit, és gyorsítsd fel az indulást a legjobb gyakorlatokkal!
Hozd létre a fiókodat még ma!
Fedezd fel, hogyan segíthetünk egyszerűsíteni a folyamataidat, növelni a hatékonyságot, és elérni az üzleti céljaidat!

Folyamatmenedzsment új szinten mesterséges intelligenciával
Használd ki a mesterséges intelligencia erejét, hogy egyszerűsítsd a folyamataidat, automatikusan priorizálj, és valós időben kövesd a teljesítményedet! A Process Bankkal minden zökkenőmentesebb lesz!
Akár több cég kezelése és kifinomult jogosultságkezelés
Adminisztrálj több vállalatot egyetlen felületen, és állíts be pontos jogosultságokat minden felhasználó számára! A Process Bankkal garantált a biztonságos és hatékony működés.


Folyamat verziókezelés és változatok összehasonlítása
Hasonlítsd össze a folyamatok különböző verzióit, hogy nyomon követhesd a fejlődést és az eredményeket! A Process Bank segít megérteni, hogyan váltak hatékonyabbá a folyamataid.
A piacon elérhető legnagyobb folyamatgyűjtemény
Válogass több száz kész folyamatábra közül minden funkcionális területen, és tegyél szert olyan vállalatirányítási tudásra, amivel garantált a sikered


