BPMN 2.0 - Az automatizált folyamatok előszobája
A ProcessBank a BPMN 2.0 nemzetközi sztenderdek mentén teszi lehetővé a folyamatok átlátható, professzionális dokumentálását és a folyamatok napra készen tartását. Segítségével minden információt pontosan ott rögzíthetsz, ahol arra valóban szükség van.


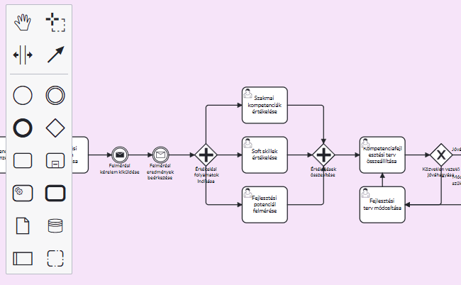
Folyamatábrázolás
A ProcessBank interaktív felhasználói felületet kínál folyamataid egyszerű és gyors modellezéséhez, aminek eredményeképpen mindenki számára könnyen értelmezhetővé válnak üzleti folyamataid.

Feladatok
Jelölj minden fontos feladatot a folyamatban, amihez egyedi leírást, munkautasítást és szabályokat rendelhetsz, valamint meghatározhatod a felelősségi köröket, így kollégáid pontos térképet kapnak a munkavégzéshez!

Elágazások
Tanácstalan, döntésképtelen kollégák, segítségkérő emailek és felesleges meetingek helyett világos döntési utak meghatározása, hogy a kollégáid önállóan tudjanak dolgozni az általad megírt szabályok betartásával.

Események
Légy tisztában a folyamataidban lévő külső és belső eseményekkel, amik hatással vannak az üzletmenetre, hogy csökkenteni tudd a felesleges várakozási időket és automatizálhasd a manuális lépéseket, amik folyamataid hatékonyságát növelik!
Ezt nyerheted folyamataid dokumentálásával
A fióknak megírt 100 oldalas folyamatleírások helyett minden adat és információ pontosan annál a folyamatlépésnél kerül dokumentálásra, ahol annak helye van, így munkatársaidnak nem kell időt vesztegetniük az információk felkutatására
ProcessBank funkciók a dokumentáláshoz
Az ország legnagyobb folyamatgyűjteménye
Válogass több száz kész folyamatábra közül minden funkcionális területen,
és tegyél szert olyan vállalatirányítási tudásra, amivel garantált a sikered